Il existe trois niveaux de certification Google Cloud. Aujourd’hui, nous allons discuter de la préparation d’une d’entre-elles : la Professional Cloud Architect. Elle est axée sur l’aspect général des différents services, leur cas d’usage et savoir lequel s’adapte le mieux au besoin d’un client, d’une situation.
Mon profil
Je suis un ingénieur DevOps, axé Kubernetes depuis une poignée d’années, précédée d’un long moment (8 ans) en tant que pingouin SysOps. Mes récentes missions au sein de SFEIR m’ont amené à travailler pour des clients possédant des ressources en place sur Google Cloud, à en déployer de nouvelles avec Terraform, à mettre en place des CI/CD, ou encore des gestionnaires de secrets.
Un constat personnel est ressorti de ces missions : mon manque d’expérience / connaissance des produits Google. La solution à cela, vous la devinez.
Prérequis
Avec les cours de Google, il n’y en a pas nécessairement, mais voici la liste des compétences que je possédais déjà et qui m’ont permis de gagner énormément de temps :
- Kubernetes : GKE est une offre clé sur la plateforme de la firme de Mountain View, et la certification demande des connaissances dans ce domaine.
- Le réseau : en travaillant dans le monde de l’infrastructure, et notamment en production, les connaissances de base sur le sujet permettent de comprendre la logique de l’implémentation du réseau de Google et de ses différentes offres.
- Mes certifications : avant de passer la certification Cloud Architect, je possédais déjà deux autres certifications, et j’avais une idée de comment j’allais préparer celle-ci.
- Comprendre l'anglais technique.
L’examen
Contrairement à mes précédentes certifications sur Kubernetes qui étaient sous forme de Lab, ici nous sommes en présence d'un QCM. L’idée n’est pas de lister tous les sujets abordés, la page du guide de la certification le détail parfaitement : https://cloud.google.com/learn/certification/guides/professional-cloud-architect?hl=fr
Le format
50 questions, celles-ci pouvant être à choix unique ou multiples. Comme la plupart de la documentation et des examens de notre corps de métier, celle-ci est en anglais exclusivement, mais sans complexité particulière. Avant de le passer, il est possible de s’entrainer sur l’examen blanc officiel ici :
https://docs.google.com/forms/d/e/1FAIpQLSf54f7FbtSJcXUY6-DUHfBG31jZ3pujgb8-a5io_9biJsNpqg/viewform
Voici un exemple de question :

La durée
Deux heures pour compléter les questions. C’est suffisant pour :
- Prendre le temps de lire les questions calmement, plusieurs fois.
- Prendre le temps de lire les réponses plusieurs fois.
- Se relire une fois qu'on a répondu à l’ensemble du questionnaire.
La préparation (c’est ce que vous attendiez non ?)
Les cours & labs
La première étape est de se familiariser avec l’environnement de GCP. Pour cela, je conseille vivement https://www.cloudskillsboost.google/paths. Ce sont les cours officiels de Google pour préparer les différentes certifications. Ils possèdent un avantage comparé à ceux que l’on trouve sur Udemy : la possibilité de faire des labs et donc de manipuler la console, la CLI ou encore l’API de GCP, si les 300$ de crédit ont déjà été utilisés.
Afin de manipuler, il est aussi possible de passer par Cloud Guru, qui propose un cours ainsi que 15 labs : https://learn.acloud.guru/course/73e7ac67-e0f4-4cb6-ab6f-5e2bf7f22a04/overview. Je ne peux pas vous donner d’information sur la qualité de celui-ci, ne l’ayant pas testé moi-même. Je possède cependant celui d’Udemy, qui à mon sens est un très bon complément du CloudSkillBoost : https://www.udemy.com/course/google-cloud-professional-cloud-architect-certification/
Le principal avantage de ce cours provient de la couverture des 4 cas d’études qu’il est nécessaire de connaitre pour passer la certification.
Les exams blancs
Une fois les sujets maitrisés sur le bout des touches, il est nécessaire de tester ce savoir nouvellement acquis en s’entrainant aux examens blancs, afin de maitriser plusieurs aspects de la certification :
- Bien comprendre l’énoncé des questions. Il n’est pas rare de trouver plusieurs mots clefs dans une question qui permet de nous donner la réponse de manière quasi instantanée.
- La gestion du temps. Savoir que l’on a deux heures pour répondre à 50 questions semble plutôt court à première vue. A force de travailler ce type d’exercice, la lecture devient plus fluide, ce qui nous laisse plus de temps de réflexion et de relecture.
- La gestion du stress. Être dans une situation d’examen permet de ne pas être surpris le jour J par : le format, la durée, le type de question.
Un autre point très important de ce type d’examen : la révision. Il n’est pas rare de se tromper, surtout dans les premiers temps. Mais comme toute personne qui apprend à marcher, tomber fait parti intégrante du processus d’apprentissage. Une question ratée est une opportunité de se rafraîchir la mémoire, voire même d’apprendre quelque chose sur lequel on avait fait l’impasse.
La révision avec mes pairs, toute la différence
La préparation de cette certification a été bénéfique en tous points. Les connaissances de chacun m'ont permis de mieux comprendre les sujets plus "dev" dans les choix d'architecture au niveau des bases de données, des outils de pub/sub, tandis que je pouvais apporter des réponses sur la partie infrastructure, avec notamment le réseau ou encore le choix du compute. Bien sûr certaines questions ont amené des débats constructifs qui permettent de mieux retenir les notions qu'une simple lecture de documentation ou qu'une vidéo. Le conseil que je veux véhiculer : si vous le pouvez, travaillez à plusieurs et de métiers différents !
Comment savoir que l’on est prêt ?
Cela dépend bien évidemment de tout un chacun, mais certains points clés doivent être maîtrisés. La plupart peuvent être résumés via les schémas décisionnels de Google :
- Connaitre les différents stockages et savoir quand les utiliser car ceux-ci sont nombreux. Comprendre le besoin au sein de la question est essentiel. Que souhaite-t-on stocker, avec quelle disponibilité ? Le volume est-il important en une fois, constant ?

- Sécuriser ses workloads GKE en fonction de leur exposition (interne / externe)

- Choisir un load balancer qu'il soit TCP/UDP ou HTTP(s), interne ou externe. Doit-il être global ? Avec de l'IPv6, faire proxy ou non ?

- Savoir connecter un autre cloud ou un data center on-premise avec les différentes options. Il faudra prendre en compte le débit nécessaire et la sécurité. Le trafic ne pouvant pas transiter sur Internet nécessitera une interconnexion, tout comme un débit important.

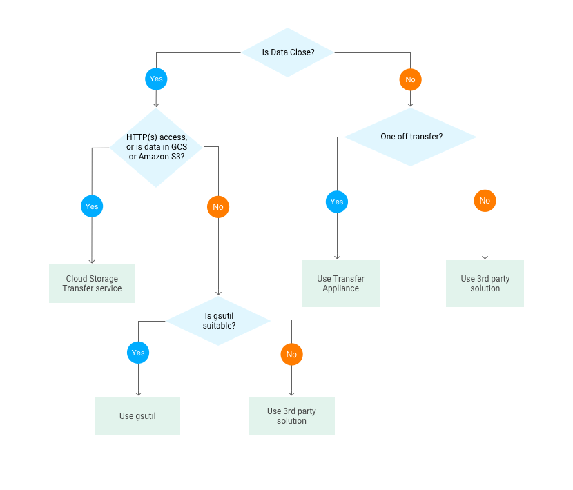
- Savoir comment transférer les données depuis un data center vers GCP en fonction de la source et du volume de données et du temps autorisé pour le transfert.

- Connaître le contexte des 4 études de cas. IoT, santé, jeux vidéos. Les besoins ne sont pas les mêmes pour le stockage, le compute ou encore la disponibilité et les règles géographiques.
Une liste complète avec illustration est disponible sur le GitHub suivant : https://github.com/priyankavergadia/GCPSketchnote
Conclusion
Si le travail est la principale source de réussite dans le passage d'une certification, il est important de comprendre l'ensemble des sujets. Travailler en collaboration est un moyen efficace d'y arriver. La gestion du stress sera fortement atténuée par la pratique d'examens blancs. Je remercie donc Gaëtan et Maxime pour les échanges que nous avons pu avoir sur l'ensemble des sujets traités lors de nos séances de révision.