Guide complet pour maîtriser l'orchestration d'agents IA et maximiser votre productivité
L'intelligence artificielle promet de révolutionner le développement logiciel. Mais entre les promesses et la réalité, un fossé persiste : comment transformer ces outils puissants en véritables accélérateurs de productivité ? La méthode BMAD (Breakthrough Method for Agile AI-Driven Development) propose une réponse structurée et éprouvée.
Du chaos à la structure : pourquoi BMAD change la donne ?
Nous avons tous connu cette expérience : ouvrir un assistant IA, commencer à coder avec enthousiasme, puis se retrouver noyé dans des itérations sans fin, du code incohérent et une documentation inexistante. Bienvenue dans l'ère du "vibe coding" - cette approche chaotique où l'on jongle avec l'IA sans véritable méthode.
Oui, l’IA booste la capacité des développeurs par 2 ou 3. Mais comme un bon logiciel résulte d’une chaîne complète — du métier jusqu’aux QA et au DevOps — il faut renforcer toute la chaîne pour obtenir un vrai ROI. Sinon, l’augmentation de la vélocité côté dev devient un goulot d’étranglement pour les autres étapes du cycle.
BMAD renverse ce paradigme. Plutôt que de s'appuyer sur un assistant IA généraliste qui tente de tout faire, cette méthode orchestre une équipe virtuelle d'agents spécialisés. Chacun possède son rôle défini, ses compétences propres et ses responsabilités clairement établies - exactement comme une vraie équipe de développement agile, mais avec l'efficacité et la cohérence de l'IA.
Le vrai sujet n’est pas seulement “quel outil IA utiliser”, mais comment organiser le travail pour que le gain de vitesse ne dégrade ni la qualité, ni la maintenabilité.
C’est précisément l’enjeu des approches de dev augmenté : apprendre à intégrer l’IA dans un workflow réaliste (conception, implémentation, QA, documentation).
Pour celles et ceux qui veulent se former sérieusement sur ce sujet, SFEIR Institute propose une formation dédiée au dev augmenté.

Agent As Code : le cœur de l'innovation
Au centre de BMAD se trouve un concept révolutionnaire : l'Agent As Code. Inspiré par Infrastructure as Code (IaC), ce paradigme traite chaque agent IA comme un artefact de code déclaratif et versionnable.
Concrètement, qu'est-ce que ça signifie ?
Chaque agent BMAD est défini dans un simple fichier Markdown (.md) contenant :
- 🎭 Sa personnalité et son comportement - définis de manière déclarative
- 🛠️ Ses compétences et capacités - ce qu'il sait faire précisément
- ⚡ Ses commandes - les actions qu'il peut exécuter
- 📋 Ses dépendances - en configuration YAML intégrée
Cette approche rend l'expertise IA aussi portable et réutilisable qu'un composant logiciel classique. Vous pouvez partager, versionner et faire évoluer vos agents comme n'importe quel code source.
L'équipe virtuelle : 19 agents pour couvrir tout le cycle
BMAD propose une équipe complète de 19 agents spécialisés. Voici les acteurs clés :
Les agents de conception
Analyst : phase de découverte et recherche. Il explore les solutions possibles, analyse le contexte métier et identifie les besoins utilisateurs.
Project Manager : crée les documents de spécifications (PRD). Il définit les exigences fonctionnelles, les critères d'acceptation et la roadmap du projet.
Architect : conçoit l'architecture technique du système. Il définit les technologies, les patterns de conception et la structure globale de l'application.
Les agents d'exécution
Developer : implémente les fonctionnalités selon les spécifications et l'architecture définie, en suivant les bonnes pratiques.
QA : assure la qualité du code, vérifie la conformité aux critères d'acceptation et identifie les bugs.
UX Designer : conçoit l'expérience utilisateur, crée les maquettes et garantit l'ergonomie de l'interface.
Les agents d'orchestration
Scrum Master : orchestre le cycle de développement, génère les user stories détaillées et coordonne les sprints.
Orchestrator : guide général et point d'entrée. Il aide à naviguer dans les workflows et oriente vers les bons agents.
Chaque agent peut être personnalisé selon vos besoins, créant ainsi une équipe IA parfaitement adaptée à votre contexte.
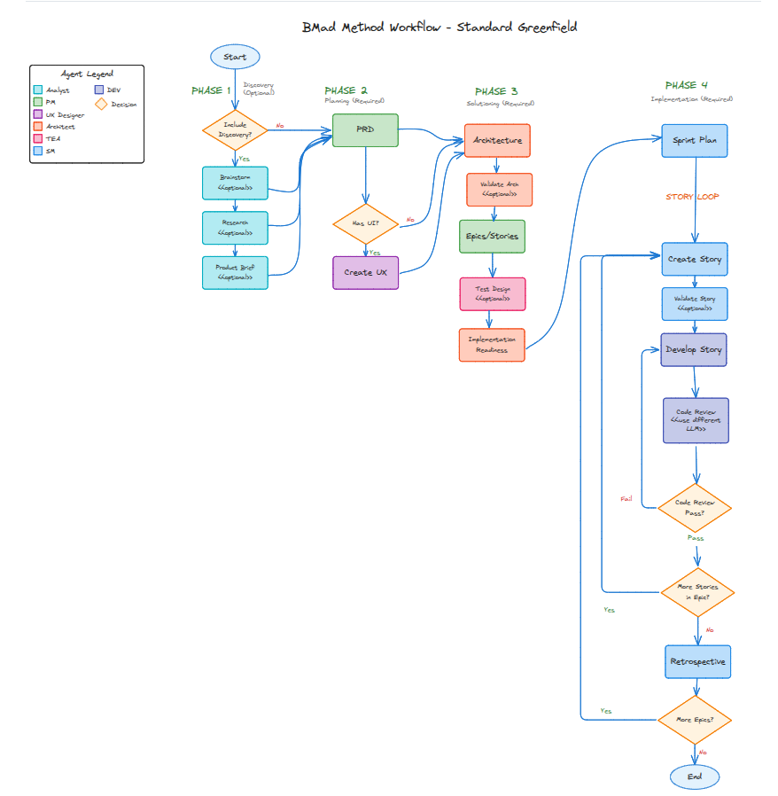
Le workflow BMAD : de l'idée à la production
BMAD structure le développement en quatre phases principales, avec plus de 50 workflows guidés qui s'adaptent automatiquement à la complexité de votre projet :

1. Analysis (optionnelle)
Brainstorming, recherche et exploration des solutions possibles. L'Analyst vous pose les bonnes questions pour transformer une idée floue en concept structuré.
2. Planning
Création des PRD (Product Requirements Document), spécifications techniques et documents de conception. Cette phase génère des documents structurés et riches en contexte qui guideront tout le développement.
3. Solutioning
Conception de l'architecture, design UX et approche technique détaillée. L'Architect définit la stack technologique et les patterns de conception.
4. Implementation
Développement piloté par les user stories avec validation continue. Le cycle Dev-QA garantit que chaque fonctionnalité est solide avant de passer à la suivante.
Installation et premiers pas
Prérequis
- Node.js v20+
- Un IDE moderne (IntellJ, VS Code ..)
- Accès à un LLM (OpenAI, Claude, Gemini, DeepSeek, Qwen3...)
Installation en une commande
npx bmad-method@alpha install
Le système analyse automatiquement votre projet et recommande le workflow approprié parmi trois pistes :
- Greenfield : Pour les nouveaux projets partant de zéro
- Brownfield : Pour l'amélioration de projets existants
- Hybrid : Pour les situations mixtes nécessitant flexibilité
Votre premier workflow
- Initialisez avec l'Orchestrator
*workflow-init
- Dialoguez avec l'Analyst pour clarifier votre vision
- Générez le PRD avec le Project Manager
- Concevez l'architecture avec l'Architect
- Lancez le développement story par story avec le Scrum Master, Developer et QA
Organiser son travail pour être efficace avec BMAD
Les principes d'or
1. Investissez dans la phase de conception
L'erreur la plus fréquente est de se précipiter dans le code. Avec BMAD, prenez le temps de :
- Clarifier vos besoins avec l'Analyst
- Documenter précisément avec le Project Manager
- Architecturer proprement avec l'Architect
Cette rigueur initiale évite les modifications structurelles coûteuses plus tard. Un PRD et une Architecture solides permettent à l'IA de générer du code bien plus cohérent.
2. Adoptez une approche incrémentale
Ne tentez pas de construire l'application complète d'un coup :
- Une story à la fois
- Validation à chaque étape
- Tests continus
Cette méthode vous permet de détecter les problèmes tôt et de corriger le cap rapidement.
3. Maintenez un contexte riche
Les agents IA fonctionnent mieux avec un contexte complet. Assurez-vous que vos documents (PRD, Architecture) sont toujours à jour et accessibles.
Gérer la consommation de tokens
Un défi majeur avec BMAD est la consommation importante de tokens. Voici comment optimiser :
- Gemini pour le brainstorming : Plus économique pour les phases exploratoires
- Claude pour la génération de code : Investissez dans la qualité là où ça compte
- Soyez précis dans vos prompts : Évitez les allers-retours inutiles
- Validez par étapes : Ne relancez pas tout le processus pour une petite modification
Organisation de l'espace de travail
mon-projet/
├── docs/ # PRD, Architecture, design documents
├── .bmad/ # Configuration des agents et workflows
├── stories/ # User stories et tracking
├── src/ # Code source
└── tests/ # Tests automatisés
Conseil pro : versionnez tout avec Git. Les agents BMAD évoluent, vos customisations aussi.
Les bonnes pratiques d'experts
Maîtriser le contexte
Le contexte est roi dans l'utilisation efficace de l'IA :
- Chargez tous les documents pertinents dans la conversation
- Référencez explicitement : "selon le PRD section 3.2" plutôt que des instructions vagues
- Maintenez la cohérence : mettez à jour vos documents quand des décisions changent
Itérer intelligemment
L'IA générative excelle dans l'itération :
- Commencez simple : demandez une première version basique
- Raffinez progressivement : ajoutez des contraintes une par une
- Validez à chaque étape : ne laissez pas l'agent s'égarer
Customiser vos agents
BMAD v6 introduit BMad Builder, qui permet de créer des agents sur mesure :
- Agents métier : un "Legal Compliance Agent" pour vos projets réglementés
- Personnalités adaptées : un "Code Reviewer" bienveillant vs. ultra-rigoureux
- Partage en équipe : les agents custom deviennent des actifs réutilisables
Optimiser le cycle Dev-QA
Le cycle Dev-QA peut devenir chronophage. Optimisez-le :
- Critères d'acceptation ultra-clairs : plus ils sont précis, moins d'itérations
- Tests automatisés : demandez au Developer de les inclure dès le départ
- Feedback structuré : listez tous les problèmes du QA en une fois
Avantages et limites : soyons honnêtes
Les points forts
- Processus structuré : fini le chaos du "vibe coding"
- Séparation des responsabilités : chaque agent excelle dans son domaine
- Portabilité de l'expertise : les agents sont réutilisables
- Scalabilité : du prototypage rapide aux projets d'entreprise
- Documentation complète : guide intégré et communauté active
Les défis à anticiper
- Courbe d'apprentissage : comprendre le système prend du temps
- Processus initial lourd : la conception peut sembler longue
- Consommation de tokens : peut dépasser les limites des plans gratuits
- Fragilité aux changements : modifier des éléments structurants est compliqué
- Qualité variable du code : nécessite souvent plusieurs itérations
Quand utiliser BMAD ?
Pertinent pour :
- Projets complexes nécessitant une architecture solide
- Équipes souhaitant structurer leur utilisation de l'IA
- Projets où la documentation est critique
- Développement de MVP avec ambition de scale
Moins adapté pour :
- POCs ultra-rapides d'exploration
- Corrections de bugs simples
- Projets avec des exigences très changeantes
L'avenir : BMAD v6 et au-delà
BMAD v6 Alpha représente une évolution majeure :
- Scale-Adaptive Framework : passe du prototype solo aux équipes d'entreprise
- BMad Core : fondation légère standardisant agents et workflows
- Custom Language : définissez votre propre langage de domaine
- Marketplace communautaire : à venir, pour partager et monétiser vos agents
Le projet évolue rapidement avec une communauté active et des mises à jour régulières. La vision à long terme : démocratiser l'expertise IA et transformer fondamentalement la collaboration homme-machine.
Conclusion : l'aube du développement orchestré
La méthode BMAD représente bien plus qu'un simple framework technique : c'est une nouvelle philosophie de développement qui place la structure et l'organisation au cœur de l'utilisation de l'IA.
Pour réussir avec BMAD, retenez ces principes essentiels :
- Investissez dans la conception initiale
- Adoptez une approche incrémentale
- Maintenez un contexte riche
- Personnalisez le système selon vos besoins
Oui, il y a une courbe d'apprentissage et des défis à surmonter. Mais les gains en qualité, cohérence et maintenabilité du code en valent largement l'investissement.
L'IA agentique n'en est qu'à ses débuts. BMAD nous montre une voie prometteuse où les agents spécialisés collaborent comme une équipe humaine, tout en offrant la scalabilité et la cohérence de l'automatisation.
Le futur du développement logiciel se dessine aujourd'hui. Avec BMAD, vous avez les outils pour en être acteur, pas spectateur.
Ressources
- 🌐 Site officiel : bmadcodes.com
- 💻 GitHub : bmad-code-org/BMAD-METHOD
- 📚 Guide utilisateur : Documentation complète dans le repository
- 💬 Communauté : Discord pour support et partage d'expériences
- 🎥 Vidéos : Masterclass et tutoriels sur YouTube (BMadCode)
Tags : #IA #DeveloppementLogiciel #Agile #AgentsIA #BMAD #Productivité #DevOps
